桔梗是一种重要的传统中药材,味苦辛,无毒,归肺经,兼入肾、胆、脾经,有宣肺利窍、消痰破癥、排脓之功效,可治疗肺部风热、胸膈滞气、咽痛鼻塞、肺痈吐脓等。2019年的一篇研究报告表明桔梗中的一种皂苷类物质能够下调肿瘤细胞表面程序死亡受体配体1(PD-L1),被认为其能通过调节体内免疫功能而发挥抗肿瘤作用。
我公司前期一直在进行肿瘤靶向药物的开发研究,最近由我公司资助的一项桔梗皂苷大大提高苦瓜抗肿瘤蛋白的抗肿瘤效果,从机理上分析这种作用增强的分子机制的研究论文发表在了《化学生物相互作用》(Chemico-Biological Interactions)2022年9月期的SCI杂志上(https://doi.org/10.1016/j.cbi.2022.110058,影响因子:5.14),题为“In addition to its endosomal escape effect, platycodin D also synergizes with ribosomal inactivation protein to induce apoptosis in hepatoma cells through AKT and MAPK signaling pathways”( 除了促进内吞体逃逸作用外,桔梗皂苷D还与核糖体失活蛋白协同作用,通过AKT和MAPK信号通路诱导肝癌细胞凋亡)。
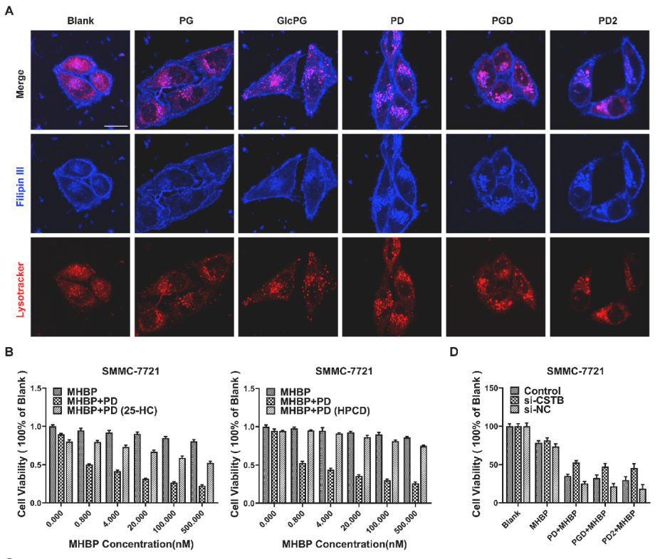
研究表明,桔梗皂苷和苦瓜抗肿瘤蛋白联用,不仅使得抗肿瘤蛋白加速从内吞体中逸出,到达胞内靶部位发挥药理作用,而且其还通过影响胞内胆固醇的重分布,抑制溶酶体内蛋白酶的活性,从而保护药物蛋白免受降解,与药物蛋白一起同时影响细胞内的蛋白激酶B(AKT)和丝裂原活化蛋白激酶 (MAPK)信号通路,导致肿瘤细胞的凋亡。

本研究对两种药用成分的抗肿瘤作用效果从分子水平进行了探究,为其临床抗肿瘤应用开发打下了基础。
该研究是在我公司与华东理工大学联合成立的“华理-bw必威西汉姆联官方网站创新药物联合研究中心”完成的。“华理-bw必威西汉姆联官方网站创新药物联合研究中心”于2021年8月在华东理工大学生物工程学院正式挂牌成立。